完整清单!涉217个产品,2025年非竞价药品年审结果公示
发布时间:2025-11-17 17:18:59 阅读量:993
作者:医药慧 来源:医药慧
核心提示:近日,福建省福建省药械联合采购中心发布了《关于公示2025年非竞争组药品年审审核结果的通知》,将年审范围非竞争性药品审核通过名单予以公示,引起了业界的广泛关注。
近日,福建省福建省药械联合采购中心发布了《关于公示2025年非竞争组药品年审审核结果的通知》,将年审范围非竞争性药品审核通过名单予以公示,引起了业界的广泛关注。

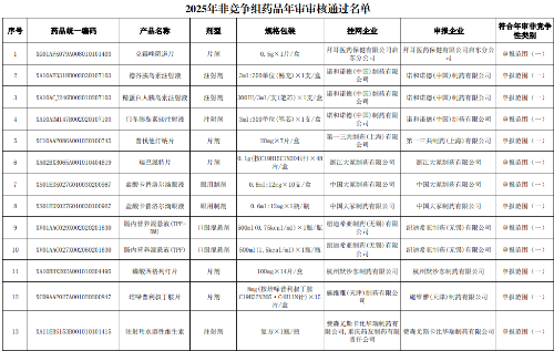
根据梳理,《通知》共涉及217个药品,主要覆盖了许多跨国药企、合资药企和国内知名药企的产品,其申报范围分为三类,其中一类最多,达到141个产品,二类最少,只有33个产品,具体申报范围类别如下:
申报范围(一):境外制药公司全球首家研发上市,由其在境内有隶属关系(独资或控股合资)制药企业生产的药品;
申报范围(二):境外制药公司全球首家研发上市,由境内非隶属关系制药企业使用其转移技术与相同来源原料生产的药品;
申报范围(三):通过FDA认证且在FDA官网的NDA或ANDA数据库处于处方或非处方状态的药品。
《通知》明确,公示期为11月13日至11月19日。如有异议,请反映人提供真实有效、有针对性的佐证材料,并于公示期内通过招采子系统“企业申诉”“企业投诉”模块,选择“非竞争组药品年审”事项提交申投诉。













